上海外国语大学三亚附属中学第六届科创节成果展示及体验活动圆满落幕
作者:swsy 时间:2025-12-31 13:17 浏览次数:0

科技之光点亮校园,创新之梦扬帆起航。为搭建科创成果交流平台,营造崇尚科学的校园氛围,促进家校社协同育人,2025年12月19日下午,上海外国语大学三亚附属中学第六届科创节成果展示及体验活动在校园内精彩启幕。全体师生与家长代表齐聚一堂,共赴这场集视觉盛宴与趣味体验于一体的科创嘉年华。


科创启幕,点亮星光

一场视听交织的科创盛典

智圆楼大礼堂内,一场炫酷的无人机灯光秀率先拉开活动帷幕。五彩光影在礼堂上空交织变幻,瞬间点燃全场热情。校党总支书记、校长方正明登台致辞,寄语全体师生以科创节为契机,永葆探索之心,在实践中感悟科学真谛,在创新中勇攀知识高峰。

图片 3.png

图片 12.png

图片 14.png

舞台之上,各学科组轮番登场,带来别开生面的科创展演:生物组的魔法秀趣味十足,带领观众探秘奇妙的生命世界;化学组以创意歌曲、时空化学课和炫目多彩的实验展现了化学魅力;地理组通过沉浸式舞台剧唤起观众对宇宙探索的热情;高二学子带来的舞蹈将青春活力与科创元素完美融合;数学组用纸牌魔术揭示数学规律与奥秘;物理组以系列实验和古今对话演绎了科创精神;家长组的机器人表演将气氛推向高潮。最后,化学组教师合唱表达对学校科创教育的美好展望。

图片 92.png

上外三亚附中第六届科创节成果展示节目单


展区探秘,智绘华章

一次动手实践的科创遨游


展演环节结束后,45项趣味体验活动随即在8大展区同步展开,吸引了学子们踊跃参与,在教师与家长志愿者的指导下动手操作、大胆尝试,在实践中探索科学原理,在互动中感受科创乐趣。

图片 99.png

图片 98.png

上外三亚附中第六届科创节展示体验活动体验卡

01物理组:践知行之理,悟科学求真


物理组以“务行践知,悟理求真,悟创未来”为主题,面向初高中全学段开展多元物理实践活动。体验环节精心设置了静电现象、空气炮、乒乓球机关枪、马德堡半球实验等15项趣味体验项目,让学生在亲手实操中,直观感知流体力学、大气压强等核心物理原理;在榫卯结构的拼装体验里,体悟传统工艺蕴藏的力学巧思。此外,蛇摆、共振摆、进动陀螺仪的观测探究,搭配温度、光敏类传感器的实操运用,有效拓宽了学生的物理认知边界。本次活动将抽象的物理知识转化为具象可感的实践体验,不仅深化了学生对物理知识的理解与灵活运用,锤炼动手协作与科学探究能力,更成功点燃学子探索物理世界的热情。

图片 31(1).png

图片 32.png

图片 33.png


02化学组:务实验之真,创未来之新

化学组围绕“务实于实验,格致以求真;沉浸于变化,明察以悟理”的主题,开展了一系列丰富多彩的活动。本次活动分为前期预热和体验互动两大板块。前期通过举办化学元素创意画、化学方程式、实验技能与报告设计三大竞赛,激发学生对化学的兴趣,培养科学素养;体验区内设置了焰色试验、磁流体、掌中烈焰、鲁米诺蓝眼泪、银镜反应等趣味实验及数字化仪器体验,让学生在亲手操作中感受化学变化的奇妙,践行“躬行求真,手创未来”的理念。

图片 58.png

图片 27.png

图片 15.png

图片 36.png

03生物组:探生命奥秘,践科学之实

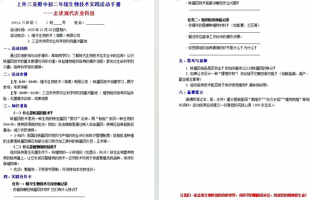
生物学科组紧扣 “生命之道,在于务本” 的主题,开展了形式多样的学科实践活动。本次活动分为前期预热和体验互动两大板块,充分诠释了生物学务本求真、躬身践行的学科精神。前期活动中,种植实践、博士讲座、标本制作和自然笔记、生物学小论文征集评选等多元活动,让学生在躬身实践中积淀知识、开阔视野。同时,学科组组织八年级部分师生外出,沉浸式体验了现代生物科技在农业领域的前沿应用。体验互动环节,生物学科组设置植物手工皂制作、显微镜揭秘微观世界体验、DNA 双螺旋模型拼接挑战赛、人体系统模型拼装挑战赛等趣味实践项目,让学生在动手实操中探秘微观生命、解码生命奥秘,全方位体悟生物学立足实际、服务生活的学科内核。

图片 11(1).png

图片 13.png

图片 5.png

图片 9.png

图片 20.png

图片 29(1).png

04数学组:寻数理之美,启创新之思

数学组围绕“探索数学之美,激发创新思维”主题,面向各年级开展系列特色活动。前期以赛促学,通过举办数学课堂小讲师 PK 赛,锻炼学生逻辑思维与表达能力;寓教于乐,设置鲁班锁、华容道等传统益智体验,彰显古代数学智慧;高一年级还开展了棋类大比拼,在对弈中渗透数学逻辑。体验环节中,数学组推出 24 点升级挑战、数独推演、数学与艺术创作等活动,让学生在动手动脑中感受数学的秩序之美与实用价值。此次活动打破了数学的抽象壁垒,既深化了学生对知识的理解,提升其逻辑推理、策略规划等综合能力,更点燃了他们主动探索的热情,让数学成为可玩、可创、可感的智慧体验,发扬了“在玩中学,在学中创”的理念。

图片 37.png

图片 16.png


05地理组:格物探真知,以务践初心

地理组精心策划并成功举办了一系列以“格物致知,以‘务’践行”为主题的学科活动。活动历时近一个月,涵盖“务本·仰观俯察”、“务实·匠心营造”、“务通·知行合一”三大板块。“务本” 板块中,学生在地理园亲手操作日晷、浑天仪等古老仪器,将课本上的天文地理知识转化为真实的时空体验;还通过“气象站析天”尝试进行简易天气预报、“天文望远镜观测”领略宇宙之浩瀚。“务实” 板块中,在地理教室举行“巧手塑山河”地貌模型制作大赛,学生用环保材料还原海蚀崖、冰川等多种地貌,选题时特别结合了三亚本地地貌的实际,锻炼了跨学科解决问题的能力。“务通” 板块中,推出岩石鉴定、行政拼图、地理竞答、地貌体验四项趣味体验,门槛低但趣味性强,吸引了大量学生参与,让地理知识在轻松愉快的氛围中深入人心。此次活动成功构建了“观察-实践-创造-应用”的完整学习闭环,不仅丰富了校园科创文化,更在地理实践教学、奥赛人才早期培养方面做出了卓有成效的探索,在学生们的心中埋下了科学的种子。

图片 18(1).png

图片 65.png

图片 66.png

图片 60.png


图片 64.png

科创致远,笃行成长

一程深耕求索的科创远航


第六届科创节圆满落幕,一系列丰富多元的成果展示与实践体验活动,生动呈现了我校科创教育的扎实成果,更打造了一堂沉浸式、体验式的科学实践课。各学科趣味科创活动亮点频出,学子们在动手操作中探索科学奥秘,在实践探究中巩固学科知识,在团队协作中提升综合素养。这不仅让抽象的科学知识变得可触可感,更在学子心中播下了热爱科学、勇于探索的种子,让科学精神在校园里生根发芽、开花结果。

作为“全国航空特色学校”“全国中小学科学教育实验校”“海南省科普教育示范校”以及“中小学人工智能教育基地”,我校始终坚持“科教融合”的育人理念,通过科创节、校本课程、科技社团等多维平台,为学生的科创梦想插上翅膀。近年来,我校在国家级科技竞赛中屡创佳绩。每一份荣誉,都见证了我校科创教育的扎实根基与硬核实力。

心向星辰,步履不停。未来,上外三亚附中将继续深耕科创沃土,持续完善育人体系,为学子搭建更广阔的创新实践舞台,以科创之光照亮前行之路,奔赴星辰大海,共筑美好未来!




撰稿:李忠坡、梁茜茜、常睿铭、段仕安、施惠芳、田丹、徐盈

编辑:赖正兴

初审:张延吉

编审:苏靖雯

审校:黄旭